微信扫一扫
刚刚,瑞金网小编获悉,瑞金市人民政府网公示公告栏,发布了《瑞征收土地〔2025〕6号-瑞金市人民政府关于公布《瑞梅铁路(瑞金段)三改用地及主线补征用地项目征收土地补偿安置方案》的公告》,详情如下:

瑞征收土地〔2025〕6号-瑞金市人民政府关于公布《瑞梅铁路(瑞金段)三改用地及主线补征用地项目征收土地补偿安置方案》的公告
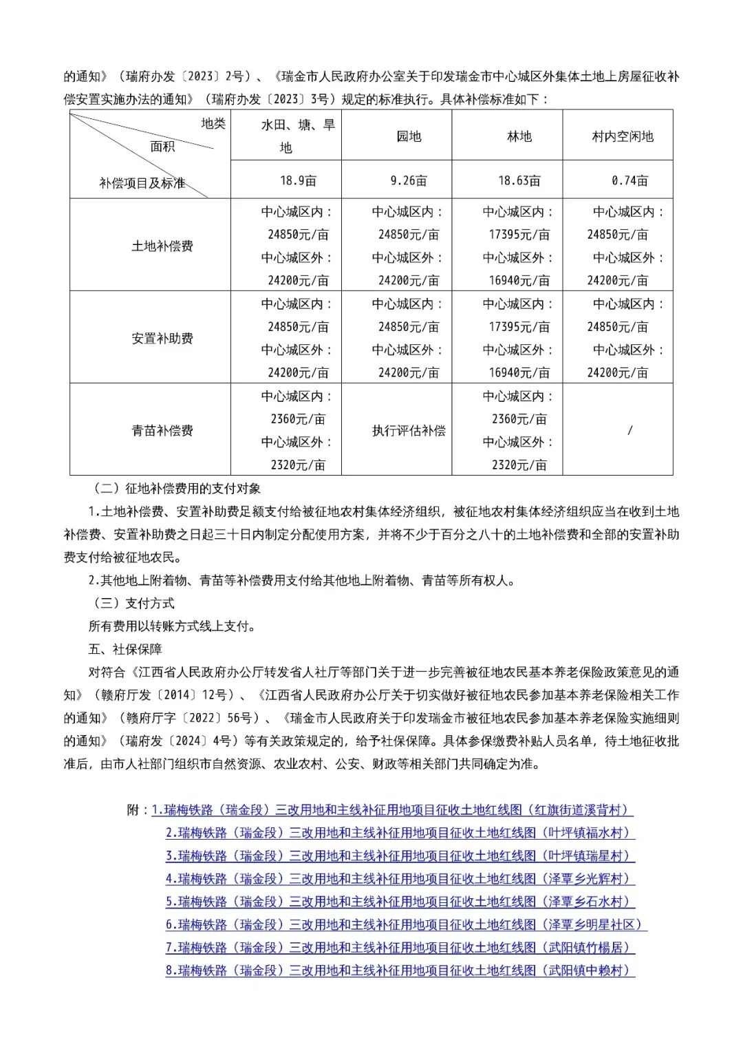
瑞金市人民政府于2026年3月5日发布《关于对<瑞梅铁路(瑞金段)三改用地及主线补征用地项目征收土地补偿安置方案(征求意见稿)>公开征求意见的公告》,并在征收范围内张贴,公开征求被征收人意见。征求意见期限自2026年3月5日至2026年4月4日。征求意见期间,未收到被征收人、相关单位的意见、建议。
《瑞梅铁路(瑞金段)三改用地及主线补征用地项目征收土地补偿安置方案》于2026年4月23日经瑞金市人民政府批准通过,现予以公告。
特此公告。
附件:瑞梅铁路(瑞金段)三改用地及主线补征用地项目征收土地补偿安置方案
扫下方二维码,下载文件
↓↓↓

瑞金市人民政府
2026年4月23日
瑞梅铁路(瑞金段)三改用地及主线补征用地项目
征收土地补偿安置方案



