微信扫一扫
刚刚,瑞金网小编获悉,瑞金市人民政府网公示公告栏,发布了《瑞征收土地〔2025〕6号-瑞金市人民政府关于对《瑞梅铁路(瑞金段)三改及主线补征项目用地征收土地补偿安置方案(征求意见稿)》公开征求意见的公告》,详情如下:

瑞征收土地〔2025〕6号-瑞金市人民政府关于对《瑞梅铁路(瑞金段)三改及主线补征项目用地征收土地补偿安置方案(征求意见稿)》公开征求意见的公告
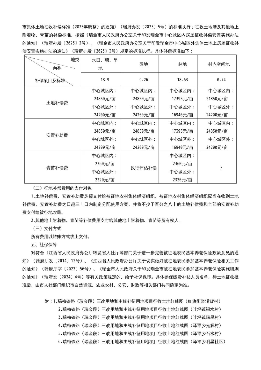
按照《中华人民共和国土地管理法》、《中华人民共和国土地管理法实施条例》、《江西省征收土地管理办法》、《江西省人民政府关于公布全省征地区片综合地价的通知》(赣府字〔2023〕23号)、《江西省人民政府办公厅关于切实做好被征地农民参加基本养老保险相关工作的通知》(赣府厅字〔2022〕56号)、《瑞金市人民政府关于印发瑞金市被征地农民参加基本养老保险实施细则的通知》(瑞府发〔2024〕4号)、《瑞金市人民政府办公室关于印发瑞金市征收土地实施办法的通知》(瑞府办发〔2022〕6号)等规定,依据社会稳定风险评估结果和土地现状调查结果,本府组织相关部门拟订了《瑞梅铁路(瑞金段)三改用地及主线补征用地项目征收土地补偿安置方案(征求意见稿)》(以下简称《方案征求意见稿》)。现将《方案征求意见稿》予以公布,公开征求公众意见,征求意见期限:2026年3月5日至2026年4月4日。
《方案征求意见稿》同时在瑞金市人民政府网站公告,网址:www.ruijin.gov.cn。
如被征地农村集体经济组织及其成员、村(居)民委员会或者其他利害关系人对《方案征求意见稿》有意见、建议,或者要求举行听证的,请在征求意见期限内,以书面形式或者当面口头形式向瑞金市自然资源局(联系人:刘志军,联系电话:0797—2557232,地址:瑞金市象湖街道桦林北路)提出,并附个人身份证明和联系方式。
征求意见期间,被征收土地所有权人、使用权人请于2026年4月4日前(本公告期满前),持不动产权属证明材料前往当地村(居)委会办理补偿登记(或书面委托他人办理补偿登记),未在规定期限内办理补偿登记的,相关信息按照土地现状调查公示结果确定。
特此公告。
附件:瑞梅铁路(瑞金段)三改用地及主线补征用地项目征收土地补偿安置方案























瑞金市人民政府
2026年3月5日
